Introduktion till Kontaktlös Stöld

I en alltmer digitaliserad värld blir våra betalningsmetoder och personliga information alltmer beroende av trådlös teknik. Kontaktlösa kort, som använder sig av RFID (Radio-Frequency Identification) och NFC (Near Field Communication), har revolutionerat hur vi handlar. Denna bekvämlighet kommer dock med en baksida: risken för kontaktlös stöld, även känd som skimming. Denna typ av stöld involverar obehörig avläsning av data från dina kort och pass utan fysisk kontakt. Att förstå hur denna teknologi fungerar och vilka risker den medför är det första steget mot att skydda dig själv. I denna artikel kommer vi att utforska metoderna för kontaktlös stöld och, viktigast av allt, presentera effektiva strategier och produkter för att skydda dina tillgångar.

Vad Är RFID och NFC?

Innan vi dyker in i skyddsmetoderna är det viktigt att förstå teknologierna som utnyttjas vid kontaktlös stöld.

RFID (Radio-Frequency Identification)

RFID är en teknik som använder radiovågor för att trådlöst överföra data. Ett RFID-system består av en “tagg” (transponder) och en “läsare”. Taggen innehåller ett mikrochip och en antenn. När taggen kommer inom räckvidden för läsaren, exciteras den av läsarens radiovågor och sänder tillbaka sin information. Våra moderna betalkort, pass, och till och med vissa ID-kort använder RFID-teknik för snabba och bekväma transaktioner.

NFC (Near Field Communication)

NFC är en undergrupp av RFID-teknik, designad för korta avstånd (oftast några centimeter). Den möjliggör tvåvägskommunikation mellan enheter, vilket gör den idealisk för mobilbetalningar (t.ex. Apple Pay, Google Pay) och snabbdataöverföring. Eftersom NFC är designad för nära håll är den generellt sett säkrare än RFID över längre avstånd, men sårbarheter finns fortfarande.

Hur Går Kontaktlös Stöld Till (Skimming)?

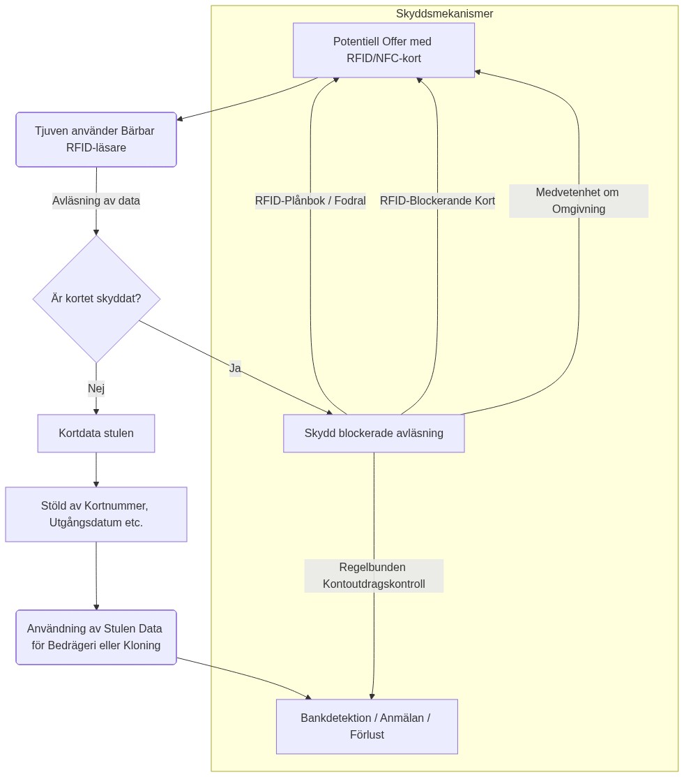
Kontaktlös stöld, eller skimming, utnyttjar sårbarheterna i RFID- och NFC-tekniken. Tjuvar använder bärbara läsare för att obehörigt avläsa information från dina kort.

Tekniker för Skimming

  • Passiv Avläsning: Detta är den vanligaste metoden. En tjuv använder en portabel RFID-läsare, ofta dold i en väska eller ficka, för att avläsa data från ditt kort när du passerar. Informationen kan inkludera kortnummer, utgångsdatum och ibland namnet på kortinnehavaren.
  • Aktiva Attacke: Mer avancerade angripare kan försöka “störa” kommunikationen mellan ditt kort och en legitim läsare, eller till och med emulera en legitim läsare för att få ditt kort att sända ut mer känslig information.
  • Digital Ficka: Vissa tjuvar använder specialiserad utrustning för att skanna flera personer samtidigt i folkmassor, vilket gör det enkelt att samla in en stor mängd kortdata på kort tid.

Vilken Information Kan Stjälas?

Vanligtvis kan följande information stjälas från trådlösa kort:

  • Kortnummer (PAN)
  • Utgångsdatum
  • I vissa fall, kortinnehavarens namn

Viktigt att notera är att CVV/CVC-koden (säkerhetskoden på baksidan av kortet) sällan kan skummas på detta sätt. Dock kan den insamlade informationen ofta vara tillräcklig för att genomföra onlineköp, särskilt på webbplatser som inte kräver CVV/CVC för små transaktioner, eller för att klona kort i kombination med annan information.

Effektiva Skyddsmetoder

Lyckligtvis finns det flera enkla men effektiva sätt att skydda dig mot kontaktlös stöld.

Fysiska Barriärer: RFID-Blockering

Den mest direkta formen av skydd är att använda RFID-blockerande material.

  • RFID-plånböcker och -kortfodral: Dessa är utformade med ett speciellt folie eller material som blockerar radiovågor och förhindrar att obehöriga läsare kan kommunicera med dina kort. Materialet agerar som en Faraday-bur i miniatyr.
  • RFID-blockerande kort: Detta är ett kort som du lägger i din befintliga plånbok tillsammans med dina andra kort. Det genererar ett skyddsfält som blockerar RFID-signaler från att passera.
  • Kläder och väskor med RFID-skydd: Vissa designers har integrerat RFID-blockerande fickor i sina kläder och väskor, vilket ger ett diskret skydd.

Digital Säkerhet och Medvetenhet

Utöver fysiska skydd finns det även digitala strategier och medvetenhetsåtgärder.

  • Regelbunden kontroll av kontoutdrag: Var noga med att granska dina bank- och kreditkortsutdrag regelbundet. Upptäck obehöriga transaktioner snabbt och anmäl dem till din bank.
  • Använd säkerhetstjänster: Vissa banker erbjuder aviseringar vid varje transaktion, vilket kan hjälpa dig att upptäcka bedrägerier i realtid.
  • Var medveten om din omgivning: I trånga utrymmen som kollektivtrafik, folkmassor eller köer, var extra vaksam. Håll din plånbok i en framficka eller en säker innerficka.
  • Minimera bärkort: Bär bara de kort du absolut behöver. Om du har känsliga kort som sällan används, lämna dem säkert hemma.

Kryptografisk Skydd på Kort

Moderna kort med EMV-chip (Europay, MasterCard och Visa) använder avancerad kryptering för att skydda dina transaktioner. Även om data kan avläsas, är den ofta krypterad och svår för tjuvar att använda direkt. Många kort implementerar även “engångskoder” eller tokenisering för varje transaktion, vilket gör replikering svårare.

Mermaid Diagram: Flöde för Kontaktlös Stöld och Skydd

Diagram

Slutsats

Kontaktlös stöld är en verklig risk i dagens samhälle, men det är en risk som enkelt kan minskas med proaktiva åtgärder. Genom att investera i RFID-skyddande produkter och vara medveten om din omgivning kan du njuta av bekvämligheten med kontaktlösa betalningar utan att kompromissa med din säkerhet. Kom ihåg att den bästa försvarslinjen är en kombination av tekniskt skydd och personlig vaksamhet. Skydda dina kort, skydda din identitet.

Vanliga frågor

Vad är huvudskillnaden mellan “kontaktlös stöld” och traditionell kortskimming?

Traditionell skimming kräver ofta att tjuven fysiskt manipulerar en kortläsare (t.ex. vid en bankomat eller bensinpump) för att installera en skimmingenhet. Kontaktlös stöld utnyttjar trådlös teknik (RFID/NFC) och kräver ingen fysisk kontakt med kortet eller en manipulerad läsare, vilket gör den mer diskret.

Fungerar RFID-blockerande produkter verkligen?

Ja, RFID-blockerande produkter är effektiva. De innehåller ett material (ofta ett metallnät eller folie) som skapar en Faraday-bur, vilket blockerar de radiovågor som används för att kommunicera med RFID/NFC-chip. Detta hindrar obehöriga läsare från att avläsa data från dina kort när de är inneslutna i produkten.

Kan min smartphone skyddas mot kontaktlös stöld om jag använder mobilbetalningar?

Mobilbetalningar som Apple Pay och Google Pay är generellt mycket säkrare än fysiska kort vid kontaktlös betalning. De använder “tokenisering”, vilket innebär att det verkliga kortnumret aldrig skickas vid en transaktion. Istället skickas en unik, engångskod (token). Det är dock viktigt att skydda din telefon med lösenord/biometrisk låsning. Fysisk skimming av telefonen är extremt osannolik.

Behöver jag skydda mitt pass mot kontaktlös stöld?

Ja, moderna pass (e-pass) innehåller ett RFID-chip med din biometriska och personliga information. Även om informationen är krypterad, finns det en risk för obehörig avläsning. Därför rekommenderas det att använda ett RFID-blockerande passfodral, särskilt när du reser.

Vad ska jag göra om jag misstänker att jag utsatts för kontaktlös stöld?

Om du misstänker att du utsatts för kontaktlös stöld, kontakta omedelbart din bank eller kortutgivare för att spärra dina kort. Granska dina kontoutdrag noggrant för obehöriga transaktioner och överväg att göra en polisanmälan.

Är det lagligt att sälja och använda RFID-läsare?

RFID-läsare är lagliga att äga och använda för legitima ändamål (t.ex. inventering, åtkomstkontroll). Det som är olagligt är att använda dem för att obehörigt avläsa och stjäla data från andras kort och identitetshandlingar.