I en alltmer digitaliserad värld där våra kort och enheter kommunicerar trådlöst, har bekvämligheten ökat exponentiellt. Tyvärr har också riskerna för digitala bedrägerier, som skimning, vuxit i takt. Att skydda din personliga och ekonomiska information har blivit viktigare än någonsin. Denna artikel utforskar begreppet “skimskydd” – vad det innebär, hur det fungerar, och varför det är en essentiell del av vår moderna tillvaro.

Vi kommer att dyka djupt in i tekniken bakom skimning, de olika typerna av hot, och framför allt, hur du effektivt kan skydda dig. Från RFID-teknologi till NFC, och de smarta lösningar som finns tillgängliga för att säkra dina värden. Häng med när vi belyser hur du kan värna din digitala integritet i en kontaktlös värld.

Vad är Skimskydd?

Skimskydd refererar till de åtgärder och produkter som syftar till att skydda dina digitala kort och identitetshandlingar från obehörig avläsning. Idag är de flesta moderna betalkort, kreditkort och till och med pass utrustade med RFID- (Radio Frequency Identification) eller NFC- (Near Field Communication) teknik. Denna teknik möjliggör kontaktlösa transaktioner och snabbare identifiering, men den öppnar också dörren för en ny typ av brottslighet: digital skimning.

Digital skimning innebär att en bedragare med hjälp av en bärbar läsenhet kan läsa av information från dina kort, även om de ligger i din plånbok eller väska, utan fysisk kontakt. Denna stulna information kan sedan användas för att genomföra bedrägliga köp eller klona kort. Skimskydd fungerar genom att blockera de radiosignaler som används för att läsa av korten, vilket gör det omöjligt för obehöriga att komma åt din data.

Hur Fungerar Digital Skimning?

För att förstå hur skimskydd fungerar är det viktigt att först förstå hur digital skimning går till. Kontaktlösa kort innehåller en liten mikrochip och en antenn som sänder ut information via radiovågor. När kortet kommer i närheten av en kompatibel läsare, sker en kommunikation som möjliggör en transaktion eller identifiering. En “skimmer” är i princip en obehörig läsare som kan fånga upp dessa signaler.

Bedragare använder ofta dolda läsutrustningar som är tillräckligt små för att vara diskreta och kraftfulla nog att läsa av information på avstånd, ofta bara några centimeter eller decimeter. De kan operera i trånga folkmassor, på offentliga platser, eller till och med i butiker där du minst anar det. Informationen som kan stjälas inkluderar kortnummer, utgångsdatum och i vissa fall även ditt namn. Lyckligtvis finns det effektiva sätt att skydda sig mot kontaktlös stöld.

Olika Typer av Skimskydd

Marknaden erbjuder idag en rad olika produkter och lösningar för skimskydd, alla designade för att skydda din information på olika sätt och nivåer. Valet av skimskydd beror ofta på personliga preferenser, hur många kort du vill skydda, och vilken typ av skydd du känner dig mest bekväm med.

RFID-blockerande Produkter

Dessa är de vanligaste och mest effektiva skydden mot digital skimning. De fungerar genom att innesluta dina kort i ett material som stör eller blockerar radiovågorna som används vid RFID- och NFC-kommunikation. De finns i flera former:

  • RFID-blockerande kort: Detta är ett kort med inbyggd blockerande teknik som placeras i din plånbok tillsammans med dina andra kort. Det skapar ett skyddsfält som gör det omöjligt att läsa av närliggande kort. Du kan läsa mer om denna lösning i vår guide om RFID-blockerande kort.
  • RFID-plånböcker och fodral: Dessa är plånböcker eller korthållare tillverkade med ett inbyggt skyddsmaterial. De är designade för att säkert förvara dina kort och ofta även ditt pass. En RFID-plånbok är ett populärt val för många.
  • RFID-skyddade höljen/fickor: Indivduella skydd för varje kort. Dessa är tunna, metallfodrade hylsor som man skjuter in kortet i. Ett smidigt och diskret sätt att skydda specifika kort.

NFC-skyddade Produkter

Eftersom NFC är en underkategori av RFID, kommer de flesta RFID-skyddade produkter även att skydda mot NFC-skimning. Det finns dock specifika produkter som marknadsförs som NFC-skydd, oftast i form av tunna folier eller klistermärken som kan fästas direkt på kortet eller telefonen om du använder kontaktlös betalning via mobilen. Att använda ett NFC-skyddskort kan ge extra skydd.

Material och Design

Skimskyddsprodukter tillverkas ofta av material som aluminium, kolfiber eller särskilda legeringar som effektivt blockerar radiosignaler. Designen är också viktig – vissa föredrar en minimalistisk korthållare medan andra vill ha en fullfjädrad plånbok med plats för kontanter och flera kort. Oavsett preferens finns det ett skimskydd som passar dig.

För den som söker det bästa inom digital säkerhet och vill ha tillgång till ett brett sortiment av högkvalitativa skimskyddsprodukter, rekommenderar vi ett besök till Skimskydd.se. Sedan 2014 har de försett tusentals nöjda kunder med effektiva lösningar för att skydda deras kort. Med snabba leveranser, bra priser, svenskt lager och säker betalning via Klarna, samt en snabb och trevlig kundtjänst, kan du tryggt hitta det du behöver för din digitala säkerhet hos dem.

Vem Behöver Skimskydd?

I princip alla som äger ett kontaktlöst betalkort, ID-kort eller pass är potentiellt i behov av skimskydd. Även om risken för att bli utsatt kanske inte är extremt hög i alla regioner, är konsekvenserna av en lyckad skimning betydande. Här är några grupper som särskilt kan dra nytta av skimskydd:

  • Resenärer: I folkmassor på flygplatser, tågstationer och turistattraktioner är risken högre att stöta på bedragare. RFID-skyddade resor är en bra idé.
  • Storstadsbor: Stora städer med mycket människor ger fler möjligheter för skimning.
  • Personer som handlar mycket med kort: Ju mer du använder dina kontaktlösa kort, desto fler tillfällen ges.
  • Den säkerhetsmedvetne: För den som vill minimera riskerna och ha full kontroll över sin personliga data.

Säkerhetsåtgärder för att Minimera Risken för Skimning

Utöver fysiska produkter för skimskydd finns det allmänna beteenden och åtgärder du kan vidta för att ytterligare förstärka din säkerhet:

Var Medveten och Vaksam

Att vara medveten om riskerna är det första steget. Håll uppsikt över din omgivning, särskilt på platser där många människor samlas. Var extra försiktig med bankomater, betalterminaler och dörröppnare som ser manipulerade ut. Även om dessa inte alltid är direkt kopplade till trådlös skimning, visar det på hur viktigt det är med en generell medvetenhet kring bedrägerier. I vår guide 7 Effektiva Sätt att Skydda Ditt Bankkort mot Skimning kan du läsa mer.

Granska Dina Kontoutdrag Regelbundet

Vana att kontrollera dina bank- och kreditkortsutdrag regelbundet är en av de bästa försvarslinjerna. Upptäcker du obehöriga transaktioner, agera omedelbart genom att kontakta din bank och spärra dina kort.

Använd Mobila Betalningar

Många mobila betalningslösningar, som Apple Pay och Google Pay, använder sig av tokenisering. Det innebär att ditt faktiska kortnummer aldrig överförs under en transaktion. Istället skapas en engångskod (token) för varje köp, vilket gör det betydligt svårare att skimma informationen. Detta är en utmärkt form av RFID-skyddad kontaktlös betalning.

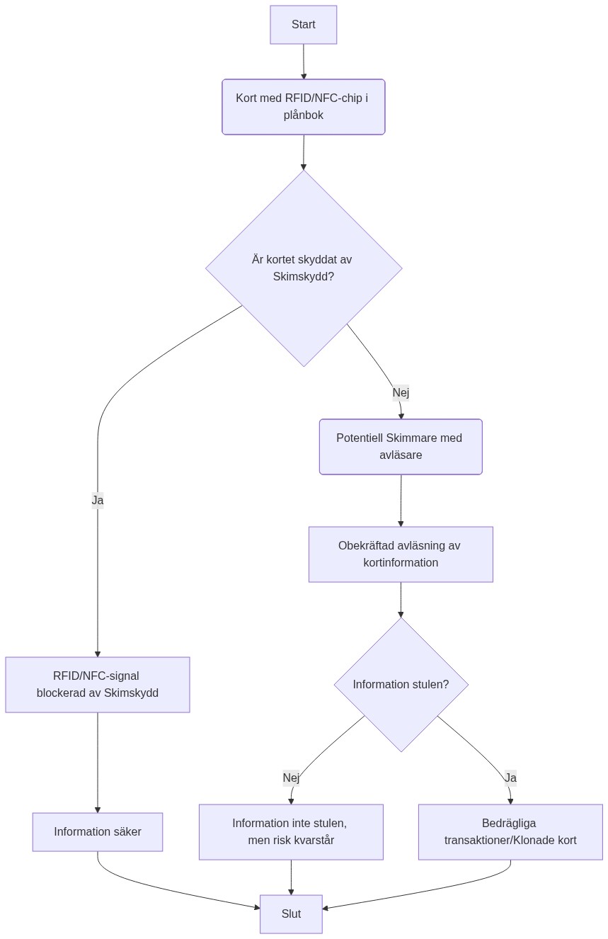
Här är ett Mermaid-diagram som visualiserar flödet för digital skimning och hur skimskydd ingriper:

Diagram

Framtiden för Skimskydd

Tekniken utvecklas ständigt, och med den också metoderna för bedrägeri. Samtidigt blir skimskyddsprodukterna allt smartare och mer integrerade i våra vardagsföremål. Vi kan förvänta oss att se ännu mer avancerade material och smarta lösningar som automatiskt anpassar sig efter de rådande hoten. Kanske kommer framtidens kort ha inbyggt adaptivt skydd, eller att våra plånböcker kan kommunicera med våra smartphones för att varna oss för potentiella skimningsförsök.

Oavsett framtida utveckling är grundprincipen densamma: att skydda den känsliga informationen på våra kort från obehörig åtkomst. Att investera i ett bra skimskydd är en liten insats för en stor trygghet i den digitala världen vi lever i.

Slutsats

Skimskydd är inte bara en produkt, utan en viktig komponent i din personliga cybersäkerhet i en tid då trådlös teknik dominerar. Genom att förstå riskerna med digital skimning och investera i effektiva skyddslösningar, kan du tryggt navigera den digitala världen utan oro för att din information ska hamna i fel händer. Prioritera din säkerhet – det lönar sig alltid.

Skydd mot Kontaktlös Stöld: Så Förhindrar Du RFID- och NFC-Skimming

RFID-skimskydd: Din Digitala Sköld i En Uppkopplad Värld
Skydda dina kort mot digital skimning med RFID-skimskydd. Läs vår guide om hur det fungerar och vilka produkter som effektivt skyddar din data.

RFID-blockerare: Ett internationellt sökbeteende och global säkerhetsmedvetenhet
Internationellt sökbeteende efter “RFID blockerare” avslöjar en global medvetenhet om digital säkerhet och behovet av skydd mot kontaktlös skimming.

RFID-blockerare: En Guide till Hur du Skyddar Dina Kort
Skydda dina kort från digitala ficktjuvar med en RFID-blockerare. Lär dig hur denna enkla teknik skyddar din information mot kontaktlös skimming.

Plånbok med RFID: Din Digitala Värja i Kampen mot Skimning
En RFID-plånbok är din digitala sköld mot skimning. Lär dig hur den skyddar dina kort och varför den är en viktig investering för din säkerhet.

Kreditkortsskydd: Så Skyddar Du Dina Pengar i en Digital Värld
Skydda dina kreditkort mot skimning, phishing och identitetsstöld. Lär dig om RFID-skydd, digital säkerhet och vad du ska göra om du drabbas.

RFID-skydd aluminium: Din digitala sköld mot skimning
RFID-skydd i aluminium erbjuder effektivt skydd mot skimning genom att blockera radiovågor. En nödvändighet i en digitaliserad värld.

RFID-blockeringskort: Så Skyddar Du Dina Kort Från Skimning
Skydda dina kort från skimning med ett RFID-blockeringskort. Lär dig hur det fungerar och dess fördelar för att säkra din digitala ekonomi.

RFID-hölje: Din Första Försvarslinje mot Digitala Hot
RFID-höljen skyddar dina kort och pass från digital skimning genom att blockera radiovågor med en Faradaybur, en enkel men effektiv lösning för din digitala säkerhet.

NFC-skyddskort: Din Digitala Sköld mot Kortsäkerhetsrisker
Skydda dina kort mot digitala bedrägerier med ett NFC-skyddskort – en enkel men effektiv lösning mot trådlös skimning.

Skydda dina kort mot trådlös skimning: En grundlig produktrecension
Skydda dina kort mot trådlös skimning med RFID-blockerande produkter. Lär dig om olika typer, fördelar, nackdelar och prisklasser för ökad säkerhet.

RFID-skyddskort: Din Digitala Vakt i den Moderna Världen
Skydda dig mot digital skimming med RFID-skyddskort. Lär dig hur de fungerar, varför de är viktiga och hur du väljer rätt skydd för dina kort.

Bästa RFID Skydd 2026: En Omfattande Guide till Din Digitala Säkerhet
Säkerställ din digitala trygghet 2026! Denna guide hjälper dig att välja det bästa RFID-skyddet mot skimning och digitala tjuvar.

RFID-skyddade Pass: Säkra Din Resa i en Digital Värld
Skydda ditt biometriska pass mot skimming med RFID-skydd. Lär dig varför det är viktigt och hur du väljer rätt skydd för din resa.

RFID-Skydd Premium: Din Ultimata Guide till Ökad Säkerhet
RFID-skydd premium innebär överlägsen säkerhet och hållbarhet mot digital skimming, med produkter av högkvalitativa material och genomtänkt design.
Hur Fungerar RFID Skydd? En Omfattande Guide
Lär dig hur RFID-skydd fungerar för att blockera trådlös skimming och skydda dina kort, med praktiska tips och olika skyddslösningar.

RFID-skydd Bäst i Test: Din Guide till Digital Säkerhet
Upptäck det bästa RFID-skyddet och säkra dina kort från digital skimning. Denna guide hjälper dig välja rätt skydd för din digitala säkerhet.

RFID-skydd i Sverige: En Omfattande Guide till Din Digitala Säkerhet
Skydda dig mot RFID-skimning i Sverige med effektiva lösningar. Lär dig om de ledande RFID-skydden och hur de säkrar dina kort.

RFID-skydd: Din Sköld i den Digitala Vardagen
RFID-skydd är avgörande för att skydda dina digitala kortuppgifter från trådlös skimming. Lär dig mer om hur det fungerar och vilka typer av skydd som finns.

Antiskimning: Skydda Dina Kort Från Digitala Bedrägerier
Upptäck vad antiskimning är och hur det skyddar dina kort från digitala bedrägerier. Lär dig om RFID-skimning och hur du effektivt kan säkra din ekonomi.

Antiskimningskort: Skydda Din Ekonomi Mot Bedrägerier
Skydda din ekonomi med ett antiskimningskort. Lär dig hur dessa smarta kort blockerar trådlös skimning och förhindrar bedrägerier mot dina betalkort.

RFID-skydd: Signalblockering för Digital Säkerhet
Skydda dina digitala tillgångar med RFID-skydd och signalblockering. Lär dig hur det fungerar och varför det är viktigt för din säkerhet.

RFID-kortskydd: Din Sköld mot Digitala Hot
Skydda dina kort mot digital skimning med RFID-kortskydd. Upptäck olika metoder och varför det är viktigt i dagens digitaliserade samhälle.

7 Effektiva Sätt att Skydda Ditt Bankkort mot Skimning
Skydda ditt bankkort mot skimning med dessa 7 beprövade metoder – från skimskydd till vaksamhet vid kortterminaler.

RFID-skyddad Säkerhet: Skydda Dina Kort i en Digital Värld
Skydda dina digitala tillgångar från skimning med RFID-skydd. Förstå hoten, upptäck lösningarna och stärk din digitala säkerhet med rätt produkter.

RFID-skydd på flygplats: Skydda dina kort under resan
Skydda dina kort mot RFID-skimning på flygplatser med smarta lösningar som RFID-blockerande plånböcker och fodral för trygga resor.

Antiskimning Kort: Din Guide till Säkerhet i den Digitala Tidsåldern
Skydda dina kort från digitala bedrägerier med antiskimning kort. Lär dig hur skimning fungerar och varför RFID-blockerande kort är avgörande för din säkerhet.

RFID-fodral: En Omfattande Guide till Din Kortsäkerhet
Skydda dina kort från digital skimning med ett RFID-fodral. Lär dig hur det fungerar och varför det är en viktig del av din kortsäkerhet.

RFID Stöldskydd: En Omfattande Guide till Din Säkerhet
Skydda dig mot RFID-skimning med RFID-stöldskydd. Lär dig hur det fungerar och vilka produkter som skyddar dina kort och identitetshandlingar.

RFID Blockers: Internationellt Använt och SEO-Starkt
RFID-blockerare är kritiska för digital säkerhet och har globalt blivit ett starkt SEO-sökord på grund av ökad kontaktlös teknik och skimmingrisker.

Vanliga frågor

Vad är skimning och hur skiljer det sig från traditionell kortbedrägeri?

Traditionell kortbedrägeri involverar ofta fysisk stöld av kortet, eller att någon ser dig slå in din PIN-kod. Skimning, särskilt digital skimning (även kallat RFID- eller NFC-skimning), är en metod där bedragare trådlöst avläser information från dina kontaktlösa betalkort, ID-kort eller pass utan fysisk kontakt. De använder en speciell läsenhet som kan fånga upp radiovågorna från dina kort, även om de ligger i din plånbok eller väska. Detta betyder att din information kan stjälas utan att du ens märker det, och utan att kortet lämnar din ägo. Den stulna informationen kan sedan användas för att göra bedrägliga köp online, eller för att klona kortet. Ett RFID-stöldskydd kan vara avgörande här.

Är alla mina kort sårbara för digital skimning?

Inte alla, men de flesta moderna betalkort, kreditkort, vissa ID-kort (som körkort i vissa länder) och biometriska pass är utrustade med RFID- eller NFC-teknik som möjliggör kontaktlösa transaktioner. Dessa är de kort som är sårbara för digital skimning. Äldre kort utan denna teknik är inte mottagliga för trådlös avläsning. För att veta om ditt kort har tekniken, leta efter symbolen för kontaktlös betalning (fyra böjda linjer som liknar en Wi-Fi-symbol) på kortet. Om du är osäker, rekommenderas det att utgå ifrån att dina mest använda kort har tekniken och att skydda dem.

Hur vet jag om mitt skimskydd fungerar?

Det enklaste sättet att testa om ditt skimskydd fungerar är att försöka betala kontaktlöst med ditt skyddade kort. Om betalningen inte går igenom när kortet är inne i ditt skimskydd (t.ex. en plånbok eller ett fodral), men fungerar när du tar ut det, då fungerar skyddet som det ska. Du kan också använda dig av en smartphone med NFC-läsare (finns i de flesta moderna smartphones) och en app för RFID/NFC-läsning. Försök läsa av ditt kort med appen när det är skyddat. Om appen inte kan läsa kortet, är skyddet effektivt. Det finns också specialiserade testkort att köpa som kan bekräfta funktionen.

Kan Skimskydd.se hjälpa mig att hitta rätt produkt för mitt behov?

Absolut! Skimskydd.se är experter på området och kan guida dig till rätt skimskydd utifrån dina specifika behov och preferenser. De har ett brett sortiment av produkter, inklusive RFID-blockerande kort, plånböcker, fodral och specifika NFC-skyddskort. Deras kundtjänst är snabb och trevlig, och de kan erbjuda personlig rådgivning för att du ska känna dig trygg med ditt val. Med deras erfarenhet sedan 2014 och tusentals nöjda kunder, kan du lita på att du får högkvalitativa produkter och utmärkt service.

Vad kan hända om jag inte skyddar mina kort mot skimning?

Om dina kort blir skimrade kan bedragare komma över känslig information som ditt kortnummer, utgångsdatum och i vissa fall ditt namn. Denna information kan användas för att genomföra obehöriga köp online direkt, eller för att skapa klonade kort som sedan kan användas i fysiska butiker eller bankomater. Konsekvenserna kan vara ekonomisk förlust, tid och besvär med att bestrida transaktioner och att behöva byta ut alla drabbade kort. Dessutom kan det leda till identitetsstöld om tillräckligt med personlig information stjäls. Att proaktivt skydda sig med exempelvis ett RFID-blocker minskar dessa risker markant.

Är skimskydd nödvändigt även om jag alltid betalar med mobilen?

Även om mobila betallösningar som Apple Pay och Google Pay generellt anses vara säkrare tack vare tokenisering (där ett engångsnummer används istället för ditt riktiga kortnummer), är skimskydd fortfarande relevant för andra kort och handlingar. Ditt fysiska bankkort ligger ofta i plånboken bredvid ditt ID-kort och kanske ditt pass, som alla kan innehålla RFID/NFC-chips. Dessa är fortfarande sårbara för skimning, även om du huvudsakligen använder mobilen för betalningar. Ett komplett skimskydd skyddar alla dina kontaktlösa handlingar i din plånbok, inte bara betalkorten.

Finns det billiga skimskydd som fortfarande är effektiva?

Ja, absolut! Du behöver inte spendera stora summor för att få ett effektivt skimskydd. Det finns många prisvärda alternativ på marknaden, som t.ex. enskilda RFID-blockerande kort eller fodral som kan läggas i din befintliga plånbok. Key-materialet är inte priset, utan att produkten använder korrekt blockerande teknik. Många företag, inklusive Skimskydd.se, erbjuder prisvärda produkter av hög kvalitet. Det viktigaste är att säkerställa att produkten är designad för att blockera RFID/NFC-signaler effektivt. Du kan hitta mer information om prisvärda alternativ i artikeln RFID-skydd billigt.