I en alltmer digitaliserad värld, där kontaktlös teknik har blivit norm, har behovet av att skydda våra bankkort ökat markant. Från snabba blipp-betalningar till smidiga transaktioner online – våra bankkort är ständigt i bruk. Men med bekvämligheten följer också risker. “Bankkortsskydd” är inte längre bara en fras; det är en nödvändighet för att värna om vår ekonomiska trygghet. Denna artikel kommer att utforska vad bankkortsskydd innebär, vilka hotbilder som finns, och hur du effektivt kan skydda dig mot potentiella bedrägerier.

Vad Innebär Bankkortsskydd?

Bankkortsskydd handlar om en rad åtgärder och produkter som syftar till att förhindra obehörig åtkomst till dina kortuppgifter och pengar. Det sträcker sig från fysiska skydd som RFID-blockerande produkter till digitala säkerhetslösningar och medvetna beteenden. Huvudsyftet är att hålla din information privat och dina pengar säkra, oavsett om du handlar i butik, online eller förvarar dina kort i plånboken.

Varför är Bankkortsskydd Viktigt Idag?

Dagens bankkort är utrustade med teknologi som RFID (Radio Frequency Identification) och NFC (Near Field Communication) för kontaktlösa betalningar. Även om detta underlättar snabba transaktioner, öppnar det också upp för nya sårbarheter. Kriminella kan med hjälp av en scanner på avstånd läsa av kortuppgifter – en metod som kallas skimning. Utan adekvat skydd kan dina kortuppgifter kopieras utan att du ens märker det, vilket kan leda till obehöriga köp och ekonomiska förluster. Här kan du läsa mer om hur du kan skydda dig mot kontaktlös stöld.

De Största Hoten Mot Ditt Bankkort

1. RFID- och NFC-Skimning

Detta är förmodligen det mest omtalade hotet mot kontaktlösa kort. Skimning innebär att tjuvar använder en portabel RFID-läsare för att trådlöst skanna och kopiera information från ditt kort när det ligger i din plånbok eller ficka. De behöver inte fysisk kontakt med ditt kort, vilket gör det svårt att upptäcka. Läsare kan köpas billigt online och är relativt diskreta. För att förstå mer om tekniken bakom och hur den används, se vår guide om hur RFID-skydd fungerar.

2. Nätfiske (Phishing) och Vishing

Dessa metoder involverar bedragare som försöker lura dig att själv avslöja dina kortuppgifter. Vid nätfiske sker detta oftast via e-post eller falska webbplatser som ser ut att vara legitima. Vishing är liknande men sker via telefon, där bedragaren utger sig för att vara från banken, polisen eller någon annan betrodd institution för att få dig att lämna ut känslig information.

3. Keyloggers och Skadlig Programvara

Om din enhet (dator eller mobil) är infekterad med skadlig programvara, kan den registrera allt du skriver – inklusive kortnummer, CVC-koder och lösenord – när du handlar online. Detta understryker vikten av att ha uppdaterad antivirusprogramvara och att vara försiktig med vad du laddar ner.

4. Fysisk Stöld och Kopiering

Trots den digitala eran är den gamla hederliga ficktjuven fortfarande ett hot. Utöver att stjäla själva kortet kan kriminella vid fysisk stöld också försöka kopiera informationen med hjälp av dolda skimmers i betalterminaler eller uttagsautomater. Var alltid uppmärksam på din omgivning och kontrollera betalterminaler för tecken på manipulering.

Effektivt Bankkortsskydd: Lösningarna

Lyckligtvis finns det flera effektiva sätt att skydda dina bankkort mot dessa hot. En kombination av fysiska produkter och smarta vanor ger det bästa skyddet.

1. RFID-blockerande Produkter

Detta är den grundläggande och mest effektiva lösningen mot RFID- och NFC-skimning. Dessa produkter innehåller ett material som stör radiosignalerna, vilket hindrar obehöriga läsare från att ta del av dina kortuppgifter. Exempel på sådana produkter är:

  • RFID-blockerande plånböcker: Designade med inbyggt skärmmaterial.
  • RFID-skyddskort: Ett kort som du placerar i din vanliga plånbok, vilket skapar ett skyddsfält runt dina andra kort. Du kan läsa mer om just NFC-skyddskort här: NFC Skyddskort: Din Säkerhet i den Digitala Plånboken.
  • Korthållare i metall: Metall är naturligt RFID-blockerande.

2. Säkerhetsrutiner för Onlineköp

  • Använd starka och unika lösenord: Använd aldrig samma lösenord på flera sidor.
  • Aktivera tvåfaktorsautentisering (2FA): Ett extra säkerhetslager som kräver en andra verifiering (t.ex. en kod från din mobil) utöver lösenordet.
  • Handla bara på säkra webbplatser: Kontrollera att webbadressen börjar med “https://” och att det finns en hänglåssymbol i webbläsarens adressfält.
  • Använd virtuella kort eller engångskort: Vissa banker erbjuder möjligheten att skapa virtuella kortnummer för onlineköp, vilket minskar risken om webbplatsen skulle bli hackad.

3. Övervakning av Dina Konton

Den kanske viktigaste åtgärden är att regelbundet granska dina kontoutdrag. Kontrollera alla transaktioner noggrant och rapportera omedelbart misstänkta uttag eller köp till din bank. Aktivera gärna notifikationer från din bank för varje större transaktion.

4. Allmän Uppmärksamhet och Vaksamhet

  • Skydda din PIN-kod: Se alltid till att ingen kan se din PIN-kod när du använder uttagsautomater eller betalterminaler. Skydda knappsatsen med din fria hand.
  • Var skeptisk till okända länkar och meddelanden: Klicka aldrig på länkar i mejl eller SMS från okända avsändare, och lämna aldrig ut kortuppgifter via telefon om du inte själv initierat samtalet.
  • Fysisk säkerhet: Ha alltid uppsikt över din plånbok och väska, särskilt på platser med mycket folk.

För att ge dig det bästa skyddet mot digitala bedrägerier erbjuder Skimskydd.se ett brett sortiment av RFID-blockerande produkter. Med snabba leveranser, en erfarenhet sedan 2014 och tusentals nöjda kunder, kan du lita på att vi levererar hög kvalitet till bra priser. Dessutom garanterar vi säker betalning via Klarna och har ett svenskt lager för effektiv distribution. Vår snabba och trevliga kundtjänst finns alltid där för att hjälpa dig hitta rätt produkt för ditt bankkortsskydd. Utforska våra lösningar och säkerställ din digitala trygghet redan idag!

Framtiden för Bankkortsskydd

Utvecklingen av betalteknik och säkerhetslösningar går hand i hand. Forskning pågår för att utveckla ännu säkrare kort, till exempel med biometriska läsare direkt på kortet (fingeravtryck), vilket skulle göra obehörig användning nästan omöjlig. På samma sätt blir RFID-blockerare och andra antiskimningsprodukter allt mer sofistikerade och diskreta. Trenden går mot smartare och mer integrerade säkerhetslösningar som kräver minimal ansträngning från användaren.

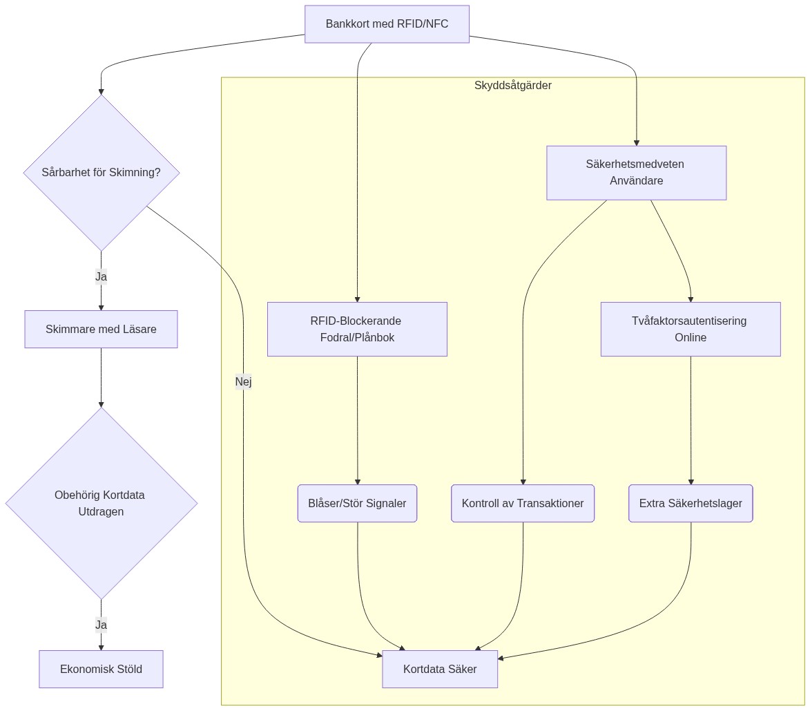
I den här diagrammet illustreras flödet av ett digitalt kortsäkerhetssystem och hur bankkortsskyddsåtgärder fungerar:

Diagram

Sammanfattning

Bankkortsskydd är en mångfacetterad uppgift som kräver både tekniska lösningar och en medveten inställning från kortinnehavaren. Genom att investera i RFID-blockerande produkter, upprätthålla goda digitala säkerhetsvanor och vara vaksam i vardagen, kan du avsevärt minska risken för att bli utsatt för bedrägerier. Att skydda ditt bankkort är att skydda din ekonomi och din sinnesfrid i en värld där digitala hot ständigt utvecklas.

RFID Stöldskydd: En Omfattande Guide till Din Säkerhet
Skydda dig mot RFID-skimning med RFID-stöldskydd. Lär dig hur det fungerar och vilka produkter som skyddar dina kort och identitetshandlingar.

RFID Anti-Skimning: Skydda Dina Digitala Tillgångar
Skydda dina digitala tillgångar med RFID anti-skimning. Lär dig hur tekniken fungerar och vilka produkter som effektivt skyddar dina kortdata.

NFC Skyddskort: Din Säkerhet i den Digitala Plånboken
NFC skyddskort är din försäkring mot skimning och identitetsstöld. Lär dig hur de skyddar dina kort och hur du väljer rätt lösning.

RFID-blockerare: En Guide till Hur du Skyddar Dina Kort
Skydda dina kort från digitala ficktjuvar med en RFID-blockerare. Lär dig hur denna enkla teknik skyddar din information mot kontaktlös skimming.

RFID Plånbok: En Produktkategori som Driver Trafik och Försäljning
RFID-plånböcker driver trafik och försäljning genom att skydda mot digital skimming och identitetsstöld i en alltmer uppkopplad värld.

RFID-blockerare: Ett internationellt sökbeteende och global säkerhetsmedvetenhet
Internationellt sökbeteende efter “RFID blockerare” avslöjar en global medvetenhet om digital säkerhet och behovet av skydd mot kontaktlös skimming.

Skydd mot Kontaktlös Stöld: Så Förhindrar Du RFID- och NFC-Skimming

7 Effektiva Sätt att Skydda Ditt Bankkort mot Skimning
Skydda ditt bankkort mot skimning med dessa 7 beprövade metoder – från skimskydd till vaksamhet vid kortterminaler.

Antiskimning: Skydda Dina Kort Från Digitala Bedrägerier
Upptäck vad antiskimning är och hur det skyddar dina kort från digitala bedrägerier. Lär dig om RFID-skimning och hur du effektivt kan säkra din ekonomi.
Skydda dina kort mot trådlös skimning: En grundlig produktrecension
Skydda dina kort mot trådlös skimning med RFID-blockerande produkter. Lär dig om olika typer, fördelar, nackdelar och prisklasser för ökad säkerhet.

RFID Blockers: Internationellt Använt och SEO-Starkt
RFID-blockerare är kritiska för digital säkerhet och har globalt blivit ett starkt SEO-sökord på grund av ökad kontaktlös teknik och skimmingrisker.

Antiskimningskort: Skydda Din Ekonomi Mot Bedrägerier
Skydda din ekonomi med ett antiskimningskort. Lär dig hur dessa smarta kort blockerar trådlös skimning och förhindrar bedrägerier mot dina betalkort.

Bästa RFID Skydd 2026: En Omfattande Guide till Din Digitala Säkerhet
Säkerställ din digitala trygghet 2026! Denna guide hjälper dig att välja det bästa RFID-skyddet mot skimning och digitala tjuvar.

Hur Fungerar RFID Skydd? En Omfattande Guide
Lär dig hur RFID-skydd fungerar för att blockera trådlös skimming och skydda dina kort, med praktiska tips och olika skyddslösningar.

RFID-blockeringskort: Så Skyddar Du Dina Kort Från Skimning
Skydda dina kort från skimning med ett RFID-blockeringskort. Lär dig hur det fungerar och dess fördelar för att säkra din digitala ekonomi.

Antiskimning Kort: Din Guide till Säkerhet i den Digitala Tidsåldern
Skydda dina kort från digitala bedrägerier med antiskimning kort. Lär dig hur skimning fungerar och varför RFID-blockerande kort är avgörande för din säkerhet.

RFID-blockerande Kort: Din Första Försvarslinje mot Digital Stöld
RFID-blockerande kort är osynliga sköldar mot digital stöld. De blockerar radiovågor för att skydda dina kort från skimning och identitetsbedrägeri.

Vanliga frågor

Vad är RFID-skimning och hur fungerar det?

RFID-skimning är en form av digital stöld där kriminella använder en speciell läsare för att trådlöst skanna och kopiera information från RFID-chipet på ditt bankkort. Denna teknik används av många moderna kort för kontaktlösa betalningar. En skimmare behöver bara befinna sig tillräckligt nära ditt kort, ofta inom några decimeter, för att kunna fånga upp kortnummer, utgångsdatum och ibland även ditt namn. Detta kan ske utan att du märker något och utan fysisk kontakt med kortet. Information kan sedan användas för att göra obehöriga köp, antingen online eller genom att klona kortet fysiskt. Det är därför viktigt att vidta åtgärder för att skydda sina kort med antiskimning.

Kan en vanlig plånbok skydda mot RFID-skimning?

Nej, en vanlig plånbok av läder, tyg eller andra standardmaterial ger inget skydd mot RFID-skimning. Dessa material blockerar inte radiosignaler. För att blockera RFID-signaler behövs speciellt utformade produkter som har ett inbyggt skärmmaterial (ofta nickel eller aluminium) som kan störa eller helt blockera de elektromagnetiska fält som används för att läsa av korten. Därför rekommenderas det att använda en speciell RFID-blockerande plånbok, ett RFID-skyddskort eller en korthållare i metall för att aktivt skydda dina kort.

Vilken information kan tjuvar få tag på via RFID-skimning?

Genom RFID-skimning kan tjuvar oftast läsa av kortnummer, utgångsdatum och ibland kortinnehavarens namn. Däremot är det sällsynt att de kan komma åt din pin-kod eller den tresiffriga CVC/CVV-koden som finns på baksidan av kortet via denna metod. Trots detta räcker den insamlade informationen (kortnummer och utgångsdatum) ofta för att kunna utföra bedrägliga köp online, eftersom många e-handelsplatser inte alltid kräver CVC-kod för mindre belopp, eller i kombination med annan stulen information. Våra artiklar om RFID-blockerare ger mer djupgående information.

Hur vet jag om mitt bankkort har RFID/NFC-funktionalitet?

De flesta moderna bankkort har idag RFID- eller NFC-funktionalitet för kontaktlösa betalningar. Du kan enkelt se om ditt kort har denna funktion genom att leta efter en symbol som ser ut som fyra till fem utåtgående radiovågor, liknande en Wi-Fi-symbol men böjd åt sidan. Denna symbol finns vanligtvis på framsidan eller baksidan av kortet, ofta bredvid kortnumret. Om ditt kort har denna symbol, kan det potentiellt skimmas trådlöst och du bör överväga att använda RFID-skydd.

Är bankkortsförsäkringar samma sak som bankkortsskydd?

Nej, bankkortsförsäkringar och bankkortsskydd är relaterade men inte samma sak. Bankkortsskydd refererar till de förebyggande åtgärder och produkter (t.ex. RFID-blockerare) du använder för att förhindra att du blir utsatt för bedrägerier. En bankkortsförsäkring är å andra sidan en försäkring som täcker ekonomiska förluster efter att en bedrägeri har ägt rum. Den syftar till att ersätta dig för de pengar du förlorat på grund av obehöriga transaktioner, ofta med en viss självrisk. Båda delarna är viktiga för din ekonomiska säkerhet, men bankkortsskyddet är ditt första försvar för att undvika att situationen ens uppstår.

Gäller RFID-skydd även för andra kort, som kollektivtrafikkort eller pass?

Ja, principen för RFID-skydd är densamma för alla kort som använder RFID-teknik, oavsett om det är bankkort, kollektivtrafikkort, pass eller ID-kort. Många elektroniska pass och nya nationella ID-kort innehåller också RFID-chip med personlig information som kan läsas trådlöst. Därför kan RFID-blockerande produkter skydda även dessa dokument från obehörig avläsning. Det är en god idé att se över samtliga dina kort och ID-handlingar för att se vilka som har RFID-chip och därmed kan dra nytta av RFID-skydd.

Vilka är de bästa tipsen för att skydda mitt bankkort när jag reser utomlands?

När du reser utomlands är det extra viktigt att vara försiktig. Här är några tips: 1. Använd en RFID-blockerande plånbok eller ett RFID-skyddskort. 2. Förvara inte alla dina kort på ett och samma ställe. Sprid ut dem i olika fack i din reseväska, i ett kassaskåp på hotellet och en i plånboken. 3. Kontrollera regelbundet dina kontoutdrag, gärna dagligen, via din mobilbank. 4. Använd betalautomater och kortterminaler som verkar säkra; undvik de som ser manipulerade ut. 5. Täck alltid över knappsatsen när du slår din PIN-kod. 6. Ha koll på dina kort hela tiden och låt dem aldrig lämnas obevakade. Att ha med sig extra kontanter för småköp kan också minska frekvensen av kortanvändning.