I en alltmer digitaliserad värld, där transaktioner sker med blixtens hastighet, har våra bankkort blivit kärnan i vår ekonomiska frihet. Men med denna bekvämlighet följer också nya risker. Kortsäkerhet har aldrig varit viktigare än nu, då bedragare ständigt utvecklar nya metoder för att komma åt dina pengar. Från digital skimning till mer traditionella stöldmetoder är hotbilden komplex och föränderlig. Denna guide är utformad för att ge dig kunskapen och verktygen du behöver för att skydda ditt bankkort effektivt och känna dig trygg i dina dagliga transaktioner.

Varför är det Viktigt att Skydda Ditt Bankkort?

Ditt bankkort är mer än bara en plastbit – det är nyckeln till ditt bankkonto, din kredit och därmed din ekonomiska stabilitet. En obehörig åtkomst kan resultera i ekonomiska förluster, identitetsstöld och stora besvär. Därför är det av yttersta vikt att aktivt arbeta med att skydda bankkortet mot olika former av bedrägerier.

Vanliga Hot mot Bankkort

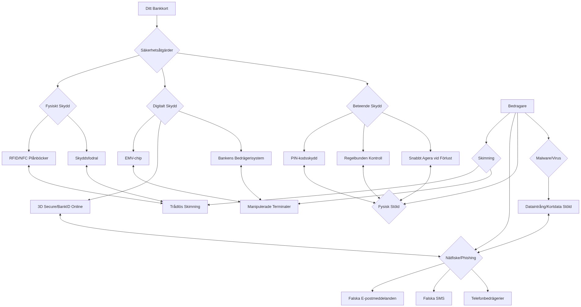
  • Skimning (kontaktlös skimning/RFID-skimning): Bedragare använder speciell utrustning för att trådlöst avläsa information från kortets chip när det passerar nära.
  • Fysisk Stöld: traditionell fickstöld eller rån där kortet tas fysiskt.
  • Nätfiske (Phishing) och Vishing: sociala ingenjörsmetoder där bedragare försöker lura dig att lämna ut kortuppgifter via falska e-postmeddelanden, SMS eller telefonsamtal.
  • Kortkapning: en bedragare lyckas använda ditt kort för obehöriga köp, ofta online, efter att ha kommit över kortuppgifterna.
  • Kortbluffar vid uttagsautomater: Manipulation av uttagsautomater med falska kortläsare eller dolda kameror för att fånga kortuppgifter och PIN-koder.

Effektiva Metoder för att Skydda Ditt Bankkort

Det finns flera praktiska åtgärder du kan vidta för att minimera risken att bli utsatt för bankkortsbedrägerier. En kombination av tekniska lösningar och ändrade beteenden ger det bästa skyddet.

Tekniska Lösningar: RFID- och NFC-skydd

Många moderna bankkort är utrustade med RFID- (Radio-Frequency Identification) eller NFC-teknik (Near Field Communication) för kontaktlösa betalningar. Detta är bekvämt, men öppnar också dörren för trådlös skimning. Ett effektivt sätt att motverka detta är att använda RFID-blockerande kort, RFID-plånböcker eller RFID-fodral som blockerar de radiosignaler som används för att läsa av kortinformationen.

En RFID-blockerare fungerar genom att skapa en avskärmande barriär runt dina kort, vilket förhindrar obehöriga avläsningar. De finns i olika former, från enkla skyddskort som du lägger i din befintliga plånbok, till fullständigt RFID-säkrade plånböcker och fodral. Att investera i ett sådant skydd är en liten kostnad för en stor trygghet. Mer information om hur dessa produkter fungerar hittar du i vår guide om RFID-blockerare.

För att du ska få bästa möjliga skydd och uppleva en trygg e-handel, rekommenderar vi att du besöker vår butik. Vi erbjuder snabba leveranser, har funnits sedan 2014, och har tusentals nöjda kunder. Våra produkter håller hög kvalitet, och vi har bra priser. Dessutom kan du känna dig trygg med säker betalning via Klarna, och vi har ett svenskt lager för snabb distribution. Vår snabba och trevliga kundtjänst hjälper dig gärna om du har frågor om att skydda bankkortet mot digitala hot.

Beteendemässiga Åtgärder: Din Första Försvarslinje

  1. Håll Koll på Ditt Kort: Ha alltid bankkortet under uppsikt, särskilt vid betalning och uttag. Var misstänksam om terminaler eller uttagsautomater ser manipulerade ut.
  2. Skydda Din PIN-kod: Täck alltid över tangentbordet med handen när du slår in din PIN-kod, även om du tror att ingen ser.
  3. Kontrollera Kontoutdrag Regelbundet: Gå igenom dina kontoutdrag ofta för att snabbt upptäcka obehöriga transaktioner. Ju snabbare du agerar, desto större chans att banken kan hjälpa dig.
  4. Säkerhet Online: Använd starka, unika lösenord för onlinekonton och var försiktig med var du anger dina kortuppgifter. Kontrollera alltid att webbplatsen har en säker anslutning (HTTPS, grön hänglåssymbol).
  5. Agera Snabbt vid Förlust eller Stöld: Om ditt kort försvinner eller blir stulet, spärra det omedelbart via din bank. Det är den snabbaste och mest effektiva åtgärden för att förhindra bedrägeri.
  6. Begränsa Synlighet: Undvik att visa dina kortuppgifter eller kortets existens i onödan. En RFID-plånbok är ett bra sätt att hålla korten diskreta och skyddade.

Vad Gör Bankerna för att Skydda Dig?

Bankerna är medvetna om hotbilden och investerar stort i säkerhet. De använder avancerade system för att upptäcka bedrägliga transaktioner och erbjuder ofta försäkringar mot kortbedrägerier. De flesta bankkort har också en självrisknivå, vilket innebär att du som kund sällan blir ansvarig för hela den förlorade summan vid ett bedrägeri, förutsatt att du agerat ansvarsfullt och anmält det i tid.

Internationella Standarder och Digital Säkerhet

  • EMV-chip: De flesta moderna bankkort är utrustade med ett EMV-chip (Europay, MasterCard, Visa) som genererar en unik krypterad kod för varje transaktion, vilket gör det svårare för bedragare att kopiera informationen.
  • 3D Secure (Verified by Visa/Mastercard SecureCode): Ett säkerhetsprotokoll för onlineköp som kräver ytterligare verifiering, ofta via BankID eller ett engångslösenord, för att godkänna köpet.
  • Larmtjänster: Många banker erbjuder sms-tjänster som varnar dig vid större transaktioner eller köp utomlands.

Utvecklingen av Kortsäkerhet

Tekniken utvecklas ständigt, och med den även metoderna för bedrägerier. Därför är det viktigt att hålla sig uppdaterad om nya trender och säkerhetslösningar. Ett exempel är den ökande användningen av NFC-teknik, som möjliggör mobilbetalningar med telefonen – vilket kan vara säkrare än fysiska kort om telefonen har biometrisk autentisering (fingeravtryck/ansiktsigenkänning).

Denna diagram illustrerar den ständiga kampen mellan skydd och hot i den digitala världen.
Diagram

Slutsats

Att skydda bankkortet är en kombination av proaktiva åtgärder, medvetenhet om risker och användning av lämpliga skyddstekniker. Genom att integrera beteendemässiga försiktighetsåtgärder med moderna skydd som RFID-blockerande produkter kan du avsevärt minska risken för att bli offer för bedrägerier. Håll dig informerad, var vaksam, och ta kontroll över din ekonomiska säkerhet. Din trygghet är värd investeringen.

RFID-Skydd Premium: Din Ultimata Guide till Ökad Säkerhet
RFID-skydd premium innebär överlägsen säkerhet och hållbarhet mot digital skimming, med produkter av högkvalitativa material och genomtänkt design.

Skydda dina kort mot trådlös skimning: En grundlig produktrecension
Skydda dina kort mot trådlös skimning med RFID-blockerande produkter. Lär dig om olika typer, fördelar, nackdelar och prisklasser för ökad säkerhet.

RFID-blockerande Plånbok: Din Ultimata Guide till Digital Säkerhet
Skydda dina kort från digitala bedrägerier med RFID-blockerande plånböcker. Läs om hur de fungerar och varför de är viktiga för din säkerhet.

RFID-blockeringskort: Så Skyddar Du Dina Kort Från Skimning
Skydda dina kort från skimning med ett RFID-blockeringskort. Lär dig hur det fungerar och dess fördelar för att säkra din digitala ekonomi.

RFID-skydd online: En heltäckande guide till din digitala säkerhet
Skydda dig mot digital skimning med RFID-skydd online. Lär dig mer om risker, lösningar och hur du väljer rätt produkter för din säkerhet.

Skydd mot Skimning: En Helhetsguide till Digital Säkerhet
Skydda dig mot skimning med effektiva RFID-blockerande produkter och smarta vardagsrutiner. Få en helhetsguide till digital kortsäkerhet.

RFID-skydd: Signalblockering för Digital Säkerhet
Skydda dina digitala tillgångar med RFID-skydd och signalblockering. Lär dig hur det fungerar och varför det är viktigt för din säkerhet.

Bästa RFID Skydd 2026: En Omfattande Guide till Din Digitala Säkerhet
Säkerställ din digitala trygghet 2026! Denna guide hjälper dig att välja det bästa RFID-skyddet mot skimning och digitala tjuvar.

RFID-skydd Bäst i Test: Din Guide till Digital Säkerhet
Upptäck det bästa RFID-skyddet och säkra dina kort från digital skimning. Denna guide hjälper dig välja rätt skydd för din digitala säkerhet.

RFID-skyddad Kontaktlös Betalning: Maximera Din Säkerhet i den Digitala Världen
Skydda din kontaktlösa betalning med RFID-skydd. Förstå riskerna med skimning och hur du effektivt säkrar dina kort i den digitala världen.

RFID-blockerande Kort: Din Förvarssköld mot Digital Skimning
Skydda dina kort från digital skimning med RFID-blockerande kort. Lär dig hur de fungerar och varför de är viktiga för din säkerhet i en digital värld.

RFID-blockering: En Omfattande Guide till Din Digitala Säkerhet
RFID-blockering skyddar dina kort från digital skimning. Lär dig hur det fungerar och vilka produkter som bäst säkrar din ekonomiska trygghet.

Kortskydd: En Omfattande Guide till Din Digitala Säkerhet
Upptäck vad kortskydd innebär, varför det är avgörande för digital säkerhet och hur du skyddar dina kort mot skimning och bedrägerier.

RFID-skydd och Digital Stöld: En Omfattande Guide till Din Säkerhet
Skydda dig mot digital stöld med RFID-skydd. Lär dig hur skimning fungerar och vilka skydd som finns för dina bankkort, pass och identitetskort.

Hur Fungerar RFID Skydd? En Omfattande Guide
Lär dig hur RFID-skydd fungerar för att blockera trådlös skimming och skydda dina kort, med praktiska tips och olika skyddslösningar.
RFID-skydd Metallkort: Din Försvarssköld mot Digital Skimning
RFID-skyddade metallkort är effektiva mot skimning genom att blockera radiovågor. Lär dig mer om hur de fungerar och skyddar dina uppgifter.

Antiskimning Kort: Din Guide till Säkerhet i den Digitala Tidsåldern
Skydda dina kort från digitala bedrägerier med antiskimning kort. Lär dig hur skimning fungerar och varför RFID-blockerande kort är avgörande för din säkerhet.

RFID-blockerande Kort: Din Första Försvarslinje mot Digital Stöld
RFID-blockerande kort är osynliga sköldar mot digital stöld. De blockerar radiovågor för att skydda dina kort från skimning och identitetsbedrägeri.

Bankkortsskydd: Din Guide till Säkerhet i en Digital Värld
Skydda ditt bankkort mot digitala hot som skimning och bedrägerier. Lär dig om RFID-säkerhet, onlinevanor och vikten av medvetenhet för att värna din ekonomi.

NFC Skyddskort: Din Säkerhet i den Digitala Plånboken
NFC skyddskort är din försäkring mot skimning och identitetsstöld. Lär dig hur de skyddar dina kort och hur du väljer rätt lösning.

NFC-skyddskort: Din Digitala Sköld mot Kortsäkerhetsrisker
Skydda dina kort mot digitala bedrägerier med ett NFC-skyddskort – en enkel men effektiv lösning mot trådlös skimning.

RFID-skydd NFC: Din Guide till Säkerhet i den Digitala Vardagen
Denna artikel utforskar RFID- och NFC-skydd, varför det är viktigt mot digital skimning, och hur du skyddar dina kort effektivt.

RFID-skydd i Butik: Säkerhet för Handlare och Kunder
RFID-skydd i butiker är avgörande för att skydda både handlare och kunder mot skimning, vilket stärker förtroendet och minskar bedrägerier i den digitala handeln.

RFID Blockers: Internationellt Använt och SEO-Starkt
RFID-blockerare är kritiska för digital säkerhet och har globalt blivit ett starkt SEO-sökord på grund av ökad kontaktlös teknik och skimmingrisker.

7 Effektiva Sätt att Skydda Ditt Bankkort mot Skimning
Skydda ditt bankkort mot skimning med dessa 7 beprövade metoder – från skimskydd till vaksamhet vid kortterminaler.

RFID-skyddade Pass: Säkra Din Resa i en Digital Värld
Skydda ditt biometriska pass mot skimming med RFID-skydd. Lär dig varför det är viktigt och hur du väljer rätt skydd för din resa.

RFID-skyddskort: Din Digitala Vakt i den Moderna Världen
Skydda dig mot digital skimming med RFID-skyddskort. Lär dig hur de fungerar, varför de är viktiga och hur du väljer rätt skydd för dina kort.

RFID-skydd aluminium: Din digitala sköld mot skimning
RFID-skydd i aluminium erbjuder effektivt skydd mot skimning genom att blockera radiovågor. En nödvändighet i en digitaliserad värld.

RFID-skyddad Säkerhet: Skydda Dina Kort i en Digital Värld
Skydda dina digitala tillgångar från skimning med RFID-skydd. Förstå hoten, upptäck lösningarna och stärk din digitala säkerhet med rätt produkter.

RFID-skydd på flygplats: Skydda dina kort under resan
Skydda dina kort mot RFID-skimning på flygplatser med smarta lösningar som RFID-blockerande plånböcker och fodral för trygga resor.

Vanliga frågor

Vad är RFID-skimning och hur fungerar det?

RFID-skimning är en form av digital stöld där bedragare använder en speciell trådlös läsare för att avläsa information från ditt bankkorts RFID-chip utan fysisk kontakt. Dessa chips finns i kontaktlösa bankkort och innehåller känslig data som kortnummer, utgångsdatum och ibland namnet på kortinnehavaren. En skimmare kan placera en läsare nära din plånbok eller ficka och på så sätt fånga upp kortinformationen, som sedan kan användas för obehöriga transaktioner. Tekniken fungerar på relativt kort avstånd, ofta några centimeter upp till en meter beroende på utrustningen.

Behöver jag verkligen RFID-skydd för mitt bankkort?

Ja, om ditt bankkort har en symbol som liknar en Wi-Fi-logotyp eller är märkt med “kontaktlös” betyder det att det använder RFID/NFC-teknik. Även om risken för att bli utsatt för RFID-skimning kanske inte är skyhög för gemene man, så existerar den. Ett RFID-skydd, i form av ett RFID-blockerande kort, en RFID-plånbok eller ett RFID-fodral, är en billig och enkel försäkring som effektivt blockerar obehöriga avläsningar och därmed skyddar dina kortuppgifter. Det ger en extra trygghet i vardagen.

Vilka är de bästa sätten att skydda min PIN-kod vid uttagsautomater eller betalterminaler?

Det absolut viktigaste är att alltid täcka över tangentbordet med din hand när du slår in din PIN-kod, oavsett om du tror att någon ser dig eller inte. Var även uppmärksam på om uttagsautomaten eller terminalen ser manipulerad ut – leta efter lösa delar, konstiga kortläsare eller små kameror. Använd helst uttagsautomater som finns inne på bankkontor eller i väl upplysta och bevakade områden. Om något känns fel, avbryt transaktionen och kontakta banken.

Vad ska jag göra om jag misstänker att mitt bankkort har blivit skimmad eller att jag har blivit utsatt för bedrägeri?

Handla omedelbart! Första steget är att spärra ditt bankkort genom att kontakta din bank. Många banker har en dygnet runt-öppen spärrtjänst. Ju snabbare du agerar, desto mindre är risken för större ekonomiska förluster. Efter att kortet är spärrat bör du polisanmäla händelsen. Spara alla relevanta uppgifter, såsom tidpunkt för upptäckten, eventuella transaktionsnummer och kommunikation med banken. Banken kommer att utreda ärendet och kan återbetala dig för obehöriga transaktioner, ofta med undantag för en eventuell självrisk.

Hur kan jag skydda mig mot onlinebedrägerier med mitt bankkort?

För att skydda ditt bankkort online är det viktigt att vara vaksam. Använd alltid starka, unika lösenord för dina onlinekonton och byt dem regelbundet. Kontrollera att webbplatsen där du handlar är säker – titta efter “https://” i webbläsarens adressfält och en hänglåssymbol. Aktivera tvåfaktorsautentisering (som BankID) när det är möjligt. Var också extremt skeptisk till e-postmeddelanden eller SMS som ber om dina kortuppgifter, även om de ser ut att komma från en känd avsändare (det kan vara phishing). Undvik att klicka på misstänkta länkar och tanka aldrig ner bifogade filer från okända avsändare. Regelbunden kontroll av dina kontoutdrag hjälper dig att snabbt upptäcka obehöriga köp och agera.

Är det skillnad på hur man skyddar ett bankkort och ett kreditkort?

I stort sett är skyddsmetoderna likartade för både bankkort och kreditkort. Båda korttyperna kan drabbas av skimning, stöld och onlinebedrägerier. Därför är det lika viktigt att använda RFID-skydd, skydda PIN-koder, övervaka transaktioner och vara vaksam online för båda. Den stora skillnaden ligger främst i det ekonomiska ansvaret vid bedrägeri. Kreditkort har ofta ett starkare konsumentskydd, där kreditgivaren kan ta en större del av förlusten. Med ett bankkort (debetkort) dras pengarna direkt från ditt konto, vilket kan leda till mer omedelbara problem, även om banken oftast återbetalar dig vid bevisat bedrägeri. Oavsett korttyp är det bäst att vidta förebyggande åtgärder.