I dagens alltmer uppkopplade samhälle har vår tillgång till digitala tjänster och kontaktlösa betalningar förenklats avsevärt. Detta har dock medfört nya säkerhetsrisker, särskilt när det gäller våra bankkort, kreditkort, pass och andra identitetshandlingar utrustade med RFID-chip (Radio Frequency Identification). Att förstå vad RFID-skydd är och hur det fungerar är avgörande för att skydda sig mot digitala stölder som skimning. Denna artikel kommer att utforska vikten av RFID-säkerhet, hur skimning går till, och vilka effektiva lösningar som finns tillgängliga för att skydda dina personliga uppgifter.

Vad är RFID och Hur Fungerar Det?

RFID-tekniken använder radiovågor för att trådlöst överföra data mellan en läsare och en RFID-tagg eller chip. I vardagen möter vi denna teknik i en mängd applikationer: från passerkort på arbetsplatsen och varumärkning i detaljhandeln, till kontaktlösa betalkort och de nya biometriska passen. Chipet innehåller information som kan läsas av en kompatibel läsare utan fysisk kontakt. Även om denna bekvämlighet har gjort många transaktioner snabbare och smidigare, öppnar den även upp för nya typer av digitala brott.

RFID-chip i Vardagsprodukter

  • Bank- och Kreditkort: Flertalet moderna betalkort är utrustade med RFID/NFC-chip som möjliggör kontaktlösa betalningar genom att hålla kortet nära en terminal.
  • Pass och ID-kort: Nya pass och nationella ID-kort har inbyggda RFID-chip som lagrar personuppgifter och biometrisk information. Denna länk till RFID-skyddade Pass: Säkra Din Resa i en Digital Värld ger mer information om hur du skyddar dina resehandlingar.
  • Körkort: I vissa länder integreras RFID-chip även i körkort.
  • Kollektivtrafikkort: Vissa reskort använder RFID för snabba in- och utcheckningar.

Risken för RFID-skimning

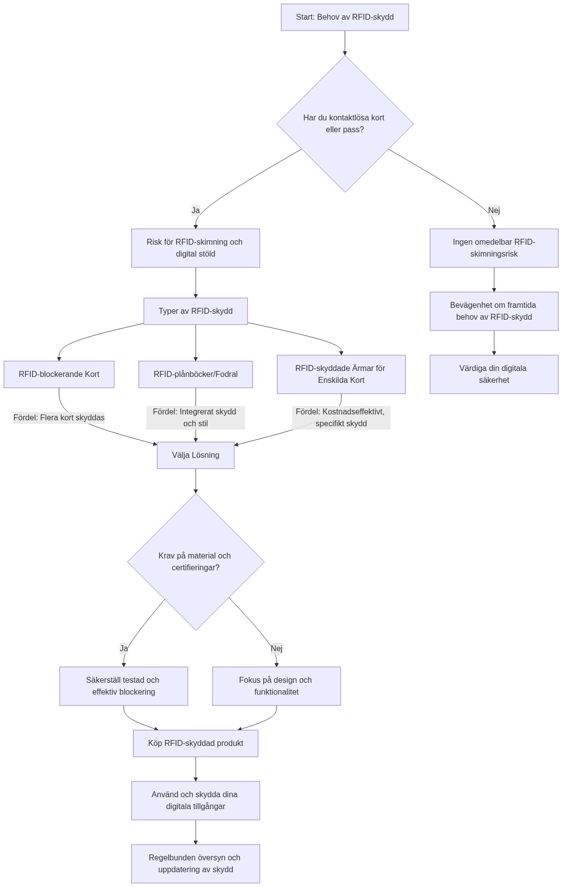
RFID-skimning, eller digital stöld, är en metod där bedragare använder portabla RFID-läsare för att obemärkt skanna och kopiera information från RFID-chip. Eftersom radiovågor kan penetrera kläder, plånböcker och väskor, kan en skimmare läsa av dina kort utan att du ens märker det. Denna information kan sedan användas för att genomföra obehöriga transaktioner, skapa falska kort eller stjäla din identitet. Risken är särskilt stor eftersom skimningsutrustning blivit billig och lättillgänglig.

Att skydda sig mot denna typ av bedrägeri är allt viktigare. Läs mer om hur du kan skydda dig mot kontaktlös stöld för en djupare förståelse av hoten och lösningarna.

Hur Fungerar RFID-skydd?

RFID-skyddade produkter blockerar radiovågor från att nå kortens chip, vilket förhindrar obehörig avläsning. Detta uppnås oftast genom att innesluta RFID-chipet i ett material som reflekterar eller absorberar radiovågorna. De vanligaste materialen för detta ändamål är metaller, såsom aluminium eller ett nät av koppar. Genom att omsluta kortet med detta material skapas en så kallad “Faradays bur”, där inga radiovågor kan varken nå in till eller ut från chipet.

Olika Typer av RFID-skyddsprodukter

Marknaden erbjuder en mängd olika skyddslösningar, anpassade efter olika behov och preferenser:

RFID-blockerande Kort

Dessa kort är utformade för att placeras i plånboken tillsammans med dina vanliga bankkort. De innehåller en störsändare eller ett blockerande material som skapar ett skyddsfält runt alla kort inom ett visst avstånd. Ett RFID-blockerande kort är en effektiv och diskret lösning för att skydda flera kort samtidigt. Du kan läsa mer om denna typ av skydd i vår artikel om RFID-blockerande kort: Din Första Försvarslinje mot Digital Stöld.

RFID-plånböcker och Kortfodral

Dessa produkter är tillverkade med inbyggt RFID-skydd direkt i designen. De är ofta fodrade med metallfolie eller speciella syntetiska material som blockerar signalerna. Fördelarna är en sömlös integration av skydd och stil, och att du inte behöver tänka på att lägga till ett extra blockerande kort. Från eleganta läderplånböcker till minimalistiska korthållare, finns det alternativ för alla smaker. Utforska våra RFID-plånböcker för att hitta det skydd som passar dig bäst.

RFID-skyddade Ärmar/Fodral för Enskilda Kort

Dessa är tunna fickor eller höljen, ofta gjorda av armerad aluminiumfolie, där du förvarar varje enskilt kort. De är ett kostnadseffektivt sätt att skydda specifika kort. Även om det kan vara lite mindre praktiskt än en fullt skyddad plånbok, ger de ett utmärkt skydd. Läs mer om RFID-fodral: En Omfattande Guide till Din Kortsäkerhet för mer information.

Välja Rätt RFID-skydd

När du väljer RFID-skydd är det viktigt att överväga dina personliga behov och din livsstil. Hur många kort behöver du skydda? Föredrar du en allt-i-ett-lösning som en RFID-plånbok, eller vill du ha flexibiliteten med separata fodral eller ett blockerande kort? Säkerställ att produkten du väljer är testad och certifierad för att ge effektivt RFID-skydd, vilket vanligtvis specificeras av tillverkaren.

Att investera i högkvalitativt RFID-skydd är en liten kostnad jämfört med den potentiella förlusten efter en digital stöld. Vi på Skimskydd.se är stolta över att erbjuda produkter av hög kvalitet till bra priser, med snabba leveranser direkt från vårt svenska lager. Med tusentals nöjda kunder sedan 2014 och säker betalning via Klarna, kan du känna dig trygg i ditt val. Vår snabba och trevliga kundtjänst finns alltid här för att hjälpa dig att hitta det bästa RFID-skyddet för dina behov. Besök oss på Skimskydd.se för att upptäcka vårt breda sortiment av RFID-skyddsprodukter och stärk din digitala säkerhet idag.

Mer än bara Kort: Pass och Andra RFID-enheter

Det är inte bara bankkort som behöver skydd. Moderna pass och vissa ID-kort innehåller också RFID-chip med känslig information. För resenärer är ett RFID-skyddat passfodral en nödvändighet för att förhindra att obehöriga skannar din information i trånga miljöer som flygplatser och tågstationer. Precis som med kreditkort kan den information som lagras på ditt pass-chip läsas av på avstånd, vilket gör dig sårbar för identitetsstöld.

För mer djupgående information om olika typer av RFID-skydd och hur de presterar, rekommenderar vi vår guide Bästa RFID Skydd 2026: En Omfattande Guide till Din Digitala Säkerhet.

Att tänka på när du väljer RFID-skydd

  • Material: Aluminium, koppar eller speciella syntetiska material är effektiva.
  • Design och Funktionalitet: Välj en produkt som passar din stil och dina praktiska behov, oavsett om det är en plånbok, ett kortfodral eller ett löst blockerande kort.
  • Kapacitet: Se till att produkten kan rymma alla de kort du vill skydda.
  • Säkerhetscertifieringar: Vissa produkter anger att de uppfyller specifika säkerhetsstandarder.

Slutsats

RFID-tekniken har revolutionerat vår vardag med bekväma kontaktlösa lösningar, men den har också introducerat nya sårbarheter för digital stöld. Genom att investera i RFID-skyddade produkter kan du effektivt skydda dina personliga och finansiella uppgifter från obehörig avläsning. Vare sig du väljer en RFID-plånbok, ett blockerande kort eller skyddsfodral, är det en proaktiv åtgärd för att värna om din digitala säkerhet. I en värld där digitala hot ständigt utvecklas, är RFID-skydd inte längre en lyx, utan en nödvändighet.

Se diagrammet i Mermaid Live Editor

Diagram

7 Effektiva Sätt att Skydda Ditt Bankkort mot Skimning
Skydda ditt bankkort mot skimning med dessa 7 beprövade metoder – från skimskydd till vaksamhet vid kortterminaler.

Kreditkortsskydd: Så Skyddar Du Dina Pengar i en Digital Värld
Skydda dina kreditkort mot skimning, phishing och identitetsstöld. Lär dig om RFID-skydd, digital säkerhet och vad du ska göra om du drabbas.

RFID-fodral: En Omfattande Guide till Din Kortsäkerhet
Skydda dina kort från digital skimning med ett RFID-fodral. Lär dig hur det fungerar och varför det är en viktig del av din kortsäkerhet.

RFID-skydd aluminium: Din digitala sköld mot skimning
RFID-skydd i aluminium erbjuder effektivt skydd mot skimning genom att blockera radiovågor. En nödvändighet i en digitaliserad värld.

Bästa RFID Skydd 2026: En Omfattande Guide till Din Digitala Säkerhet
Säkerställ din digitala trygghet 2026! Denna guide hjälper dig att välja det bästa RFID-skyddet mot skimning och digitala tjuvar.

RFID-blockerande Kort: Din Första Försvarslinje mot Digital Stöld
RFID-blockerande kort är osynliga sköldar mot digital stöld. De blockerar radiovågor för att skydda dina kort från skimning och identitetsbedrägeri.

RFID-hölje: Din Första Försvarslinje mot Digitala Hot
RFID-höljen skyddar dina kort och pass från digital skimning genom att blockera radiovågor med en Faradaybur, en enkel men effektiv lösning för din digitala säkerhet.

Hur Fungerar RFID Skydd? En Omfattande Guide
Lär dig hur RFID-skydd fungerar för att blockera trådlös skimming och skydda dina kort, med praktiska tips och olika skyddslösningar.

NFC-skyddskort: Din Digitala Sköld mot Kortsäkerhetsrisker
Skydda dina kort mot digitala bedrägerier med ett NFC-skyddskort – en enkel men effektiv lösning mot trådlös skimning.

RFID-skimskydd: Din Digitala Sköld i En Uppkopplad Värld
Skydda dina kort mot digital skimning med RFID-skimskydd. Läs vår guide om hur det fungerar och vilka produkter som effektivt skyddar din data.

RFID-skydd i Butik: Säkerhet för Handlare och Kunder
RFID-skydd i butiker är avgörande för att skydda både handlare och kunder mot skimning, vilket stärker förtroendet och minskar bedrägerier i den digitala handeln.

Antiskimning Kort: Din Guide till Säkerhet i den Digitala Tidsåldern
Skydda dina kort från digitala bedrägerier med antiskimning kort. Lär dig hur skimning fungerar och varför RFID-blockerande kort är avgörande för din säkerhet.

RFID-skydd Bäst i Test: Din Guide till Digital Säkerhet
Upptäck det bästa RFID-skyddet och säkra dina kort från digital skimning. Denna guide hjälper dig välja rätt skydd för din digitala säkerhet.

Plånbok med RFID: Din Digitala Värja i Kampen mot Skimning
En RFID-plånbok är din digitala sköld mot skimning. Lär dig hur den skyddar dina kort och varför den är en viktig investering för din säkerhet.

RFID-skydd och Digital Stöld: En Omfattande Guide till Din Säkerhet
Skydda dig mot digital stöld med RFID-skydd. Lär dig hur skimning fungerar och vilka skydd som finns för dina bankkort, pass och identitetskort.
RFID Blockers: Internationellt Använt och SEO-Starkt
RFID-blockerare är kritiska för digital säkerhet och har globalt blivit ett starkt SEO-sökord på grund av ökad kontaktlös teknik och skimmingrisker.

RFID-blockeringskort: Så Skyddar Du Dina Kort Från Skimning
Skydda dina kort från skimning med ett RFID-blockeringskort. Lär dig hur det fungerar och dess fördelar för att säkra din digitala ekonomi.

NFC-skydd: Din Guide till Enkel och Effektiv Säkerhet i Digitala Tider
Ett komplett NFC-skydd är essentiellt i den digitala eran för att skydda dina kort från skimning och ekonomisk brottslighet.

RFID-skydd för Bankkort: Din Digitala Säkerhet i Praktiken
Skydda dina bankkort från digital skimning med RFID-skydd. Lär dig hur tekniken fungerar, vilka risker som finns och hur olika skyddsprodukter fungerar.

RFID-blockerande Kort: Din Förvarssköld mot Digital Skimning
Skydda dina kort från digital skimning med RFID-blockerande kort. Lär dig hur de fungerar och varför de är viktiga för din säkerhet i en digital värld.

RFID-skydd NFC: Din Guide till Säkerhet i den Digitala Vardagen
Denna artikel utforskar RFID- och NFC-skydd, varför det är viktigt mot digital skimning, och hur du skyddar dina kort effektivt.

RFID-skyddad Kontaktlös Betalning: Maximera Din Säkerhet i den Digitala Världen
Skydda din kontaktlösa betalning med RFID-skydd. Förstå riskerna med skimning och hur du effektivt säkrar dina kort i den digitala världen.

RFID-blockerare: Ett internationellt sökbeteende och global säkerhetsmedvetenhet
Internationellt sökbeteende efter “RFID blockerare” avslöjar en global medvetenhet om digital säkerhet och behovet av skydd mot kontaktlös skimming.

RFID-plånbok: Din digitala sköld i den moderna vardagen
En RFID-plånbok skyddar dina kort från digitala stölder. Läs om hur den fungerar, varför du behöver den och hur du väljer rätt modell.

Antiskimningskort: Skydda Din Ekonomi Mot Bedrägerier
Skydda din ekonomi med ett antiskimningskort. Lär dig hur dessa smarta kort blockerar trådlös skimning och förhindrar bedrägerier mot dina betalkort.

RFID-Skydd Premium: Din Ultimata Guide till Ökad Säkerhet
RFID-skydd premium innebär överlägsen säkerhet och hållbarhet mot digital skimming, med produkter av högkvalitativa material och genomtänkt design.

Bankkortsskydd: Din Guide till Säkerhet i en Digital Värld
Skydda ditt bankkort mot digitala hot som skimning och bedrägerier. Lär dig om RFID-säkerhet, onlinevanor och vikten av medvetenhet för att värna din ekonomi.

Skydda dina kort mot trådlös skimning: En grundlig produktrecension
Skydda dina kort mot trådlös skimning med RFID-blockerande produkter. Lär dig om olika typer, fördelar, nackdelar och prisklasser för ökad säkerhet.

NFC Skyddskort: Din Säkerhet i den Digitala Plånboken
NFC skyddskort är din försäkring mot skimning och identitetsstöld. Lär dig hur de skyddar dina kort och hur du väljer rätt lösning.

RFID-skyddade Resor: Din Guide till Säkerhet på Vägarna
Upptäck hur RFID-skyddade produkter kan säkra dina kort och pass från digital stöld när du är ute och reser.

Vanliga frågor

Vad är RFID-skimning och hur fungerar det?

RFID-skimning är en form av digital stöld där obehöriga personer använder en trådlös läsare för att avläsa data från dina RFID-utrustade kort, pass eller ID-handlingar på avstånd. Eftersom radiovågor kan penetrera material som kläder och väskor, kan tjuven kopiera din information utan att du märker det. Den insamlade informationen kan sedan missbrukas för att köra obehöriga transaktioner, skapa falska kort eller stjäla din identitet. Skydd mot kontaktlös stöld är därför avgörande i dagens digitala samhälle.

Vilka kort eller identitetshandlingar behöver RFID-skydd?

Alla kort och identitetshandlingar som har ett inbyggt RFID- eller NFC-chip kan vara sårbara för skimning. Detta inkluderar de flesta moderna bankkort, kreditkort, nya pass, nationella ID-kort och ibland även körkort eller kollektivtrafikkort. Du kan vanligtvis identifiera kort med denna teknik genom en liten symbol som liknar en Wi-Fi-ikon på kortets framsida eller baksida. Om ett kort har denna symbol, innebär det att det kan kommunicera trådlöst och därmed behöver skydd.

Hur skyddar RFID-skyddade produkter mina uppgifter?

RFID-skyddade produkter fungerar genom att blockera radiovågorna som används av RFID-läsare. De är ofta tillverkade med material som aluminiumfolie, kopparnät eller andra metalliska eller speciellt utvecklade syntetiska fiber som skapar en Faradaybur runt dina kort. Denna bur förhindrar att radiovågorna når kortets chip med information, och hindrar även att chipet kan sända ut information. På så sätt blir informationen otillgänglig för skimmarutrustning.

Vilka olika typer av RFID-skydd finns det?

Det finns flera effektiva typer av RFID-skydd på marknaden. De vanligaste är: 1. RFID-blockerande kort: Dessa kort placeras i din plånbok tillsammans med dina andra kort och sänder ut en störsignal eller blockerar signaler inom ett visst område, vilket skyddar alla kort omkring det. 2. RFID-plånböcker och kortfodral: Dessa är inbyggda i själva plånboken eller fodralet, ofta med ett metallfoder som blockerar signalerna direkt. 3. RFID-skyddade ärmar/fodral för enskilda kort: Tunna, skyddande fickor som du sätter varje enskilt kort i. 4. RFID-skyddade passfodral: Speciellt designade fodral för pass som blockerar avläsning av chippet i ditt pass. Valet av skydd beror på dina preferenser och hur många kort du önskar skydda.

Är alla RFID-skyddade produkter lika effektiva?

Nej, effektiviteten kan variera mellan olika produkter. Det är viktigt att välja produkter från ansedda tillverkare som använder beprövade material och konstruktioner för att garantera ett tillförlitligt skydd. Vissa produkter har också certifieringar som indikerar att de har testats för att effektivt blockera RFID-signaler. Generellt sett är produkter som skapar en komplett metallisk barriär, som exempelvis aluminium, ofta mest effektiva. Se till att läsa produktbeskrivningar och recensioner för att göra ett informerat val.

Kan RFID-skydd påverka hur mina kort fungerar vid legitim användning?

Nej, ett korrekt utformat RFID-skydd ska inte påverka hur dina kort fungerar när du avsiktligt vill använda dem. När du tar ut ditt kort ur det RFID-skyddade fodralet, plånboken eller tar bort det blockerande kortet, upphör skyddet, och kortets RFID-funktion är återigen aktiv. Du kan då använda det för kontaktlösa betalningar eller andra funktioner precis som vanligt. Skyddet är endast aktivt när kortet är inneslutet i det blockerande materialet.

Hur kan jag testa om mitt RFID-skydd fungerar?

Det enklaste sättet att testa effektiviteten av ett RFID-skydd är att försöka använda ett kontaktlöst betalkort medan det är fullt omslutet av skyddet. Om betalterminalen inte kan läsa av kortet, fungerar skyddet som det ska. Vissa säkerhetsmedvetna butiker eller företag kan även ha speciella RFID-läsare för att demonstrera funktionen för sina kunder. Om du har ett RFID-pass kan du testa det hos din lokala polisstation, men se till att förklara situationen först.

Är RFID-skydd en engångsutgift eller måste jag uppdatera det?

Själva RFID-skyddsprodukten, som en plånbok eller ett kortfodral, är en engångsutgift som håller så länge produkten inte är fysiskt skadad. Material som aluminium eller koppar förlorar inte sin skyddande förmåga över tid. Dock kan tekniken bakom bedrägeriförsök utvecklas, så det är alltid bra att hålla sig informerad om de senaste rekommendationerna för digital säkerhet. Att uppgradera en gammal plånbok när du ändå köper en ny är en bra vana.